室內污染源檢測
發布時間:2019-04-04責任編輯:匿名瀏覽:59152
俗語講“事出必有因”,除甲醛木童工程師常說“污染必有源”。
我們木童治理服務團隊進行室內空氣治理前后,不僅進行室內空氣污染檢測,還要進行特有的污染源檢測。
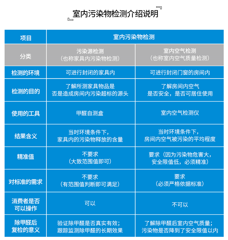
室內污染物檢測是指依據相應標準,提前密封一定時間讓室內污染物達到基本穩定狀態后,使用特定檢測儀器設備、產品進行規范操作,采集空氣樣本,然后對樣本進行分析,取得特定室內環境下的污染物當前含量濃度值,以判斷是否對人體造成影響或是否達到相應標準的限值。室內污染物檢測其實是包括室內空氣污染物檢測、家具內污染物檢測兩部分的。
室內空氣污染物檢測是指依據相應標準,提前密封一定時間后,有專業人員使用特定檢測儀器檢測室內空氣中污染物含量。家具內污染源檢測,簡稱污染源檢測,是指使用客觀準確快速的檢測設備產品,對家具內等污染源的甲醛濃度進行測定的檢測。

室內空氣檢測測定的是室內空氣被污染的程度,目的是為了檢驗室內空氣環境是否安全,是否適合居住或使用,是室內空氣安全的保障型檢測。家具內污染源檢測的目的是找出甲醛污染釋放源,以及確認污染程度,驗證家具物品是否是造成室內空氣污染的甲醛釋放源頭,測定的是從人造板等甲醛污染源中釋放出來的甲醛含量。
室內空氣污染的治理要達到長效,避免出現治理后沒幾天污染物濃度再次回升的情況,從源頭控制污染是必要的,而不是只凈化已經釋放到空氣中的污染物,這就需要先找到甲醛污染源。
一、找出室內甲醛污染釋放的源頭
人造板膠黏劑可長期釋放游離甲醛,是重要的甲醛污染源。在家具的制作過程中,家具廠商可以通過工藝加工阻斷或防止人造板的甲醛釋放。只有通過家具內污染源檢測,才能了解家具到底是不是甲醛污染的釋放源,為針對性治理指明方向。
二、判斷室內污染屬于短期污染還是長期污染
單純的室內空氣檢測無法判斷甲醛污染是短期的還是長期的,結合污染源檢測才能得知答案。如果室內空氣檢測的甲醛濃度和污染源檢測的家具內甲醛濃度相近,并且超標都不嚴重,那么可以判斷室內甲醛污染來自墻漆、油漆、涂料、床墊、窗簾等短期甲醛污染源,通風3-6個月即可入住。
如果污染源檢測的家具內甲醛濃度明顯超出室內空氣檢測的甲醛濃度,則可以判斷室內甲醛污染來自室內人造板家具長期甲醛污染源,人造板可釋放甲醛污染長達3-15年,是必須要進行專業治理的。
三、檢驗除甲醛后的治理效果
污染源內的甲醛濃度一般都比較嚴重,治理后再次檢測家具內甲醛濃度值,如果治理效果好,治理前和治理后的甲醛濃度值相差會很明顯,通過前后比較,可以一目了然地驗證甲醛治理的效果。
四、驗證治理后的長期效果
甲醛治理后定期進行污染源檢測,可以驗證甲醛治理是否長期有效,效果是否穩定。每月或每年檢測一次,連續監測,如果不反彈,就說明治理效果是長期的、穩定的。
如果對家具內甲醛檢測、甲醛自測盒檢測方法、家具是否有污染以及如何科學除甲醛等有疑問,或想了解更多環保知識技巧,都可以隨時聯系我們木童本地服務除甲醛工程師,我們將為您答疑解惑,幫助您重獲安全健康的居室環境。
木童除甲醛 長期穩定有效更安全。

治理前客戶自檢 治理后客戶半年自檢